各县(市、区)人民政府,高新区、临桂新区、漓江风景名胜区、经济技术开发区、高铁(桂林)广西园管委会,市直各委、办、局,中央、自治区驻桂林各单位、各企事业单位:
《桂林市食品安全“十四五”规划》已经市人民政府同意,现印发给你们,请认真组织实施。
桂林市食品安全委员会
2022年3月2日
(此件主动公开)
一、发展基础与面临形势
(一)发展基础
1.治理体系日益完善
“十三五”期间,按照中央、自治区和桂林市机构改革部署要求,稳步推进监管体制改革,基本形成了覆盖全链条的食品安全监管体制。统筹推进“证照分离”和“多证合一”改革,持续规范食品市场事中事后监管,逐步形成了以“双随机、一公开”为基本手段、以重点监管为补充、以信用监管为基础的新型监管机制。全面落实食品安全“党政同责”,制定党政领导干部食品安全责任清单。市委、市政府印发《落实自治区深化改革加强食品安全工作分工方案》,制定了加强食品安全工作的49条具体措施;制定实施《桂林市食品安全委员会工作规则》,进一步完善食品安全委员会工作机制,明确食品安全委员会成员单位食品安全主要职责,为食品安全工作提供有力组织保障。
2.治理能力显著提升
“十三五”期间,持续加大人、财、物投入,夯实监管基础。建成四级网格化监管队伍,实现目标定位、区域定量、人员定责。基层市场监管所的办公场所、办公设备等达到国家标准,创新开展“四个规范化”(制度建设规范化、内务管理规范化、日常监管规范化、行政执法规范化)建设。通过定期轮训、岗位练兵、外出考察等形式提升执法人员能力,执法人员参加培训达每年40学时/人。建立起全覆盖的检验检测体系,建成市场销售农产品质量安全快检监测系统。全过程食品年抽检量达到5份/千人,快速检测量达到10余万批次/年。智慧监管大大提升监管效能,日常监管通过电子监管系统完成,利用“明厨亮灶+互联网”实现餐饮远程监管,“三品一标”种植养殖单位全部纳入国家农产品质量安全追溯平台管理,南站市场等12个结点实现肉菜流通可追溯。食品生产经营单位实施风险分级管理,食品生产、餐饮、经营环节分级率分别达100%,100%和 74.7%。
3.主体责任有效落实
从强化教育、严格检查、全面公开、示范引领等方面推动食品企业进一步落实主体责任。丰富培训形式,扩大培训面,所有食品生产经营者参与线上线下培训,实现乳制品、肉、米粉等重点企业100%自查。食用农产品实行主体开具使用合格证明覆盖率达 50%。出台桂林市提升质量安全推动地方特色食品产业发展实施方案》《桂林米粉产业发展的指导意见》等一批产业政策,明确以提升质量安全推动地方特色食品产业发展。大力培育高标准示范单位,获得体系认证的食品生产企业达54家,创建食品销售质量安全“十百千万”示范工程460多家,自治区级放心肉菜超市1家,市级放心肉菜超市17家,南站市场等6个市场荣获自治区首批食品安全示范市场。监管部门全面公开食品生产经营者抽检、处罚与信用等级等信息,公布“红黑榜”,曝光典型案件,倒逼企业落实主体责任。
4.全程管控成效显著
把解决群众关注的问题作为整治重点,建立食品安全风险隐患排查机制,形成风险清单和整治措施。多部门联合开展农药兽药使用减量、校园食品安全守护、农村假冒伪劣食品治理、餐饮质量安全提升、保健食品行业清理、鲜湿米粉质量提升等27项专项行动,从田头到餐桌全过程风险有效防控。学校食堂及周边经营店实现全覆盖检查,学校食堂加工环境规范提升,周边经营店问题食品得到清查。大型餐饮、重点接待酒店高频次检查,实施4D管理、色标管理,企业自主管理能力不断提升。以问题食品为导向,持续增加监督抽检量,2017年以来严查不合格产品1426批次。食品快检在农贸市场、大中型商超实现全覆盖,牢牢把住源头质量关。“三小”(小作坊、小餐饮、小摊贩)、校外午托食品安全全面纳入监管。督促食品生产经营场所落实新冠肺炎疫情防控要求,禁止野生动物非法交易,建立冷链“四查”制度强化冷链监管。保持打击食品违法犯罪的高压态势,公安、农业、市场监管联合制定打击食品药品假冒伪劣违法犯罪活动协作机制,查办食品案件3807起,刑事案件14起,食品安全最严处罚的震慑力得到最充分的体现。
5.共治格局有序构建
强持续、高频次、全领域、多形式地开展食品安全宣传工作,群众更加知晓、支持和肯定食品安全工作,食品安全满意度从2017年的68%提升至2020年的76.8%。社会各界主动参与食品安全监督。教育部门将食品安全知识纳入课堂教育,食品经营网站主动向餐饮单位和订餐者发放宣传资料,食品生产经营各单位主动进行诚信承诺。建立“政府+企业+保险”三个层次事故责任保障体系。食品安全协会、餐饮协会、米粉协会主动开展技术交流和宣传活动。食品安全宣传周成为社会各界参与的重大活动,网络有奖问答、食品安全大讲堂、网友面对面等主题活动吸引群众广泛参与。食品安全投诉举报工作机制不断完善,整合市场监管领域5条投诉举报热线,实行一号对外的12315投诉举报平台。经营场所全部公示12315投诉举报电话,办结率和办结及时率均为100%。
6.示范创建稳步推进
平乐、恭城、全州县获得国家农产品质量安全县称号。桂林市争创广西食品安全示范城市,灵川县、阳朔县、永福县、荔浦市、平乐县、恭城瑶族自治县争创广西食品安全示范县。经过坚持不懈的努力,基本达到广西食品安全示范城市(县)验收指标。
(二)面临机遇
1.党和政府高度重视
以习近平同志为核心的党中央提出食品安全“四个最严”,全面实施食品安全战略;自治区党委、政府出台了《关于深化改革加强食品安全工作的若干措施》等政策文件;市委、市政府连年将食品安全工作写入党委和政府工作报告,制定实施了《党政领导干部食品安全责任清单》《落实自治区深化改革加强食品安全工作分工方案》等一系列政策文件,党政领导责任得到全面有效落实。党和政府高度重视食品安全,将为进一步提升食品安全水平提供根本保障。
2.法规标准相对完善
国家修订实施了《中华人民共和国食品安全法》《中华人民共和国农产品质量安全法》《中华人民共和国食品安全法实施条例》等,相关部委制定了关于产品召回、食品安全标准、生产经营许可、产品注册备案、抽样检验等方面覆盖食品安全监管全过程等若干配套规章和规范性文件;自治区出台了《广西壮族自治区食品安全条例》《广西壮族自治区食品小作坊小餐饮和食品摊贩管理条例》等地方性法律规章;桂林市发布了《桂林市党政领导干部食品安全责任清单》等一批政策文件,制修订了《桂林米粉店等级评定规范》等地方标准。国家、自治区、桂林市三级食品安全法规与标准日趋完善,将为推进食品安全治理提供更加良好的制度保障。
3.科技支撑日益坚实
信息化进入新一轮革命期,人工智能、“互联网+”等技术广泛而深入地渗透到人民群众生产生活。“十三五”期间,桂林市配合自治区推进智慧监管,建设“八桂冷链通”系统,推行“互联网+明厨亮灶”系统,探索视频远程监管、自动识别抓拍违法行为等监管方式,有力地提升了食品安全治理效能。“十四五”时期,大数据、云计算、物联网等新技术的进一步推广应用,将为食品安全科学监管奠定更为坚实的技术基础,为创新监管机制、提高监管效能创造更加有利的客观条件。
4.共治更具群众基础
随着我国开启全面建设社会主义现代化国家新征程,人民生活水平日益提高,消费结构不断优化,传统消费提质升级,人民群众食品安全意识与知识都在不断增强,对保障食品安全的期待更加强烈,参与食品安全社会共治的意愿和能力都在迅速提高,食品安全社会共治体系日趋完善,客观上成为加强和改进食品安全工作的重要契机。
(三)主要挑战
1.风险依然复杂严峻
全市食品安全风险形势仍然不容乐观,主要风险表现为食品微生物污染、农兽药残留超标、添加剂滥用、食品制假售假与虚假宣传等问题。产地环境污染导致食用农产品重金属超标问题比较突出,农药兽药超范围超限量使用是导致食用农产品抽检合格率不高的重要原因。食品产业规模化、组织化、集中化程度仍然相对较低,“多、小、散、乱”现象仍然未能从根本上改观,仍然是食品安全风险高发的重点领域。与打造世界级旅游城市的要求相比,食品安全保障水平有待进一步提升。
2.新形势提出新要求
新发展阶段新业态新模式不断涌现,为实现高质量发展蓄积更多新动能,但同时也给食品安全监管带来新情况、新问题、新挑战。特别是互联网的飞速发展催生了网络餐饮、生鲜电商、海淘食品以及网络直播等新兴业态,线上线下、国内国外情况复杂多变,增加了新的安全隐患,对食品安全监管执法提出更高要求。新冠肺炎疫情在全球持续蔓延,进口冷链食品频繁检出新冠病毒,加剧了食品安全工作的难度。
3.监管资源面临挑战
在监管体制机制改革进程中,监管资源缺口、监管能力不足的问题依然不同程度地存在,尤其是基层食品安全保障能力薄弱问题仍未得到根本解决。部分地方食品安全经费投入得不到保障,在执法车辆与装备等方面投入不足;机构改革后基层的监管任务加重,专业人员紧缺,加上人员脱岗、空岗以及老化的现象比较严重,导致基层“人少事多”的矛盾仍然较为突出;检验检测能力仍然存在缺口,严重影响了部分县(市、区)处置食品安全突发事件的及时性和准确性。
二、指导思想、基本原则和发展目标
(一)指导思想
坚持以习近平新时代中国特色社会主义思想为指导,全面贯彻落实党的十九大和十九届历次全会精神,深入贯彻落实习近平总书记视察广西“4·27”重要讲话精神和对桂林的重要指示精神,以打造世界级旅游城市为统领,以推动食品产业高质量发展为主题,坚持党政同责,践行“四个最严”,实施食品安全战略,推进食品安全治理体系与治理能力现代化建设,建设广西食品安全示范城市,为打造世界级旅游城市提供坚实保障,为奋力谱写新时代中国特色社会主义壮美广西的桂林新篇章做出贡献。
(二)基本原则
——坚持党的全面领导。坚持和完善党领导食品安全工作的体制机制,把党的全面领导贯穿于食品安全工作各领域、各方面、各环节,不断健全党政同责工作和考核评价制度,为做好食品安全工作提供根本保证。
——坚持心系人民。坚持以人民为中心的发展理念,统筹发展和安全,推动食品产业高质量发展,从解决人民群众普遍关心的突出问题入手,坚决守住不发生系统性、区域性食品安全事故的底线,不断增强人民群众的获得感、幸福感、安全感。
——坚持改革创新。完善监管体制,创新监管方式,推动智慧监管、信用监管,健全食品安全风险监测网络体系和分级监管机制,完善检验检测等食品安全支撑体系建设,构建食品安全应急处置机制,不断提升食品安全风险管理的能力和水平。
——坚持全程监管。严格实施从农田到餐桌全链条监管,建立健全覆盖全程的监管制度、覆盖各类生产经营行为的良好操作规范,全面推进食品安全监管法治化、标准化、专业化、信息化建设,建立健全以风险管理为核心的进口食品安全监管体系。
——坚持高质量发展。扎实推进农业标准化生产、食品工业优化升级、食品安全科技创新,推动地方特色食品产业发展,实现食品行业从“价格战”转向“价值战”,从规模效益转向健康品牌效应,从同质化的产品竞争转向企业创新能力竞争。
——坚持共治共享。加快建构党委领导、政府主导、部门联合、企业主责、社会参与的食品安全治理新格局,努力形成体现新发展理念,与“双循环”新发展格局和桂林市经济社会发展水平相适应的食品安全共治共享治理体系。
(三)发展目标
到2025年,党政同责和属地管理落实到位,统一权威高效的食品安全监管体系逐步建立,食品法治、标准、制度更加健全,科技支撑能力显著增强,科学监管、依法监管水平显著提高,社会共治格局基本形成。实现食品安全保障水平、食品安全治理能力、食品产业竞争力、食品安全群众满意度“四个明显提升”,与全国基本同步实现食品安全治理体系和治理能力现代化。
表-1 桂林市“十四五”时期食品安全主要指标


三、主要任务
(一)构建食品安全现代化监管体系
1.构建权责清晰责任体系
坚持“党政同责、一岗双责、权责一致、齐抓共管,失责追责,尽职免责”,健全完善食品安全权责清晰责任体系。落实食品安全党政同责,各级政府对辖区食品安全工作负总责,将食品安全纳入地方政府年度综合目标绩效考核。健全督查督办和评议考核机制,将考核结果作为干部奖惩和使用、调整的重要参考。全面落实监管责任,协助自治区制定各级监管部门食品安全监管事权清单,厘清理顺各层级监管事权。严格责任追究,依照监管事权清单,尽职照单免责、失职照单问责。基层市场监管部门以食品安全为首要职责,基层农业综合执法部门把保障农产品质量安全作为重点任务。强化部门协同监管责任。健全食品安全综合协调机制,加强各级食品安全委员会及其办公室建设,强化其统筹协调作用。进一步明确食品安全委员会成员单位职责,完善各负其责、协同监管、信息共享等机制。
2.构建严谨制度标准体系
强化农产品质量安全和食品安全制度建设,配合自治区做好食品安全、农产品质量安全、粮食安全等方面法规规章的制修订工作,结合实际做好桂林市相关规范性文件的废改立工作。按照国家部署要求,做好推动危害食品安全的制假售假行为“直接入刑”、追究故意违法者的民事赔偿责任等工作。结合桂林市食品产业特点,制定一批体现产业发展特色的农业地方标准、食品安全地方标准。建立企业标准公开承诺制度,鼓励制定并实施严于食品安全国家标准或地方标准的企业标准、行业标准。规范企业标准网上备案工作。开展食品安全标准跟踪评价,督促食品生产经营者严格执行食品安全标准,确保食品安全标准的强制性。加大农产品标准化生产技术规程、食品安全标准宣传贯彻和培训力度,建成食品安全标准咨询服务平台。
3.构建严厉规范执法体系
建立健全案源管理制度,扩大监督检查、风险监测、投诉举报、媒体曝光、部门移送等案件线索来源,规范案源管理,实现有效处置。规范食品执法程序、执法文书、执法标准,实施执法全过程记录制度,完善行政执法调查取证规则、证据管理制度、行政裁量权基准制度和执法案卷评查制度。建立健全协同执法,统筹不同区域间、城市与农村间的执法力量,建立统一、权威、高效的综合执法体制。抓住突出隐患及行业共性问题,重点整治“两超一非”等危害食品安全的“潜规则”和其他违法行为,严格落实“处罚到人”“行业禁入”要求,对违法企业及其法定代表人、实际控制人、主要负责人等直接负责的主管人员和其他直接责任人员进行严厉处罚。公开曝光典型案例,威慑失范市场主体。加强行政执法与刑事司法衔接。健全联席会议机制、案源线索交流等机制和联动制度,提高刑事责任追究效率,使食品领域违法犯罪严惩重处常态化。严厉打击危害食品安全犯罪背后的职务犯罪。支持各级检察机关提起食品领域公益诉讼,探索建立食品安全民事公益诉讼惩罚性赔偿制度。
4.完善高效新型监管机制
健全以“双随机、一公开”监管为基本手段、以重点监管为补充、以信用监管为基础的新型监管机制,推进跨部门联合监管、“互联网+”监管、线上线下一体化监管,规范事中事后体系化监管。以县(市、区)为主体,以风险防控为基本原则,探索分级分类监管机制,组合配置监管资源,提高监管的靶向性。创新监督抽检、评价性抽检、风险监测的组合方式,实施监督抽检与评价性抽检相分离的制度。完善专项检查、飞行检查的组合机制,将体系检查扩大到高风险大宗消费食品,着力解决生产经营过程不规范、超范围超限量使用食品添加剂与非法添加等突出问题。推进全市食品工业企业诚信体系建设。配合自治区建立统一的食品生产经营企业信用档案,依法向社会公布并实时更新;实行信用分级分类管理,对有不良信用记录的食品生产经营者增加监督检查频次。健全社会信用守信激励和失信惩戒联动机制,根据自治区食品安全严重失信者名单认定机制,对失信人员实施联合惩戒。
(二)构建高水平专业技术保障体系
1.提升食品安全检验检测能力
按照统筹规划、合理布局、分级负责、规范建设的原则,建立以市检验检测机构为龙头,区域检验检测机构为骨干,基层监管所快速检测为基础,第三方检验检测机构和企业自检为补充的检验检测体系。积极推进检验检测资源整合及重大项目建设,完善市级食品检验检测机构,建设县级食品区域性检验检测机构,提高基础设施和仪器装备配备水平,使检验检测能力满足食品监管和产业发展需要。加强特色产品的专业检验检测机构建设。引导支持社会第三方检验检测机构做大做强。推进疾病预防控制机构风险监测能力建设。鼓励企业建设自检室,实现县(市、区)级农贸市场、生鲜超市卖场和公立幼儿园、各类学校食堂快检室全覆盖。


2.提升食品安全风险管理能力
统筹风险监测任务和资源,坚持问题导向,市县两级分别确定重点品种和项目,覆盖所有高风险和较高风险品种和各类生产经营业态。推进部门和地区间风险监测、评估和监督抽检信息共享,加强风险监测结果通报和会商研判。构建县(市、区)、乡镇(街道)、村(社区)一体化的基层食源性疾病监测报告体系。完善应急管理机制,健全应急管理组织体系,完善食品安全事故应急预案,全面提高应急管理工作规范化水平。加强对媒体的舆情监测和预警,妥善处置食品安全社会舆情事件。统筹安排食品安全突发事件的应急演练和技能培训,提高应对重大食品安全风险突发事件的应急响应和处置能力。完善应急平台系统,加强应急队伍、技术装备建设与应急储备物资管理。推进疾病预防控制机构能力建设,支持提升疾控系统检验检测能力,基本满足辖区内处置食物中毒事件检测需要。
3.提升食品安全监管信息化水平
按照自治区“八桂食安”智慧监管平台建设规范,打造统一的食品安全智慧监管平台,推动原有行政审批、监督检查、稽查执法、应急管理、检验检测、产品追溯、信用管理等业务系统整合优化,及时准确汇聚监管数据,加强大数据、云计算、物联网、人工智能、区块链等技术在食品安全监管领域的应用,实现科学监管、精准监管。推进部门间关联业务数据开放衔接,促进跨部门、跨区域信息互认共享。推动线上线下监管全覆盖,逐步实现食品安全违法犯罪线索网上排查汇聚和案件网上移送、网上受理、网上监督,提升监管工作信息化水平。以“机器换人”,提高食品安全风险发现和防范能力。
4.提升监管执法队伍专业化水平
加大专业人才招引与培训力度。从实际出发,基于监管执法专业性要求,推动招聘入职与直接引进到岗相结合,加大紧缺型、特殊类专业人才的招聘引进力度。加强教育培训,实施“531 培训计划”,培训资源重点向乡镇(街道)监管所和执法一线倾斜,提高监管执法人员专业知识与执法能力。推进基层人才队伍的标准化建设,全力控制基层专业人才非正常流失,保持专业队伍的稳定性。完善农村“一专三员”食品安全监管工作队伍,解决食品安全监管“最后一公里”问题。依托现有资源加强检查员队伍建设,建立市、县两级职业化检查员体系,明确管理权限,统筹调配使用,重点加大对县级市场监管部门及乡镇(街道)派出机构职业检查员的配备,提高检查员专业技能。到2025年,基本建立一支政治过硬、忠于职守、业务精湛、结构合理,与食品安全监管实际相适应的职业检查队伍。加大公安机关打击食品安全犯罪专业力量、专业装备建设力度。

5.提升基层执法装备标准化水平
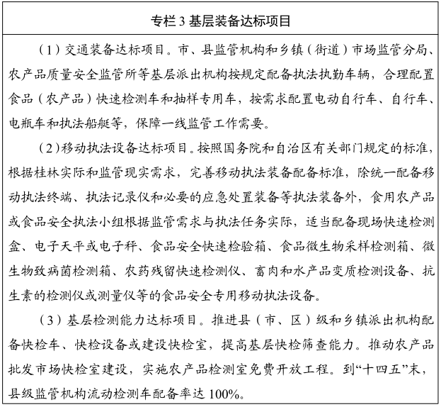
按照国务院和自治区有关部门制定的标准,本着满足需要、适度超前的原则,推进交通、指挥和通讯、取证、快检、防护和其他装备等六类装备与业务用房等方面的标准化建设,改善基层监管执法条件,提高监管执法效能,将县(市、区)政府负总责直接落实到监管执法的能力建设上。加强乡镇农产品质量监督管理站等基层站所的标准化建设。完善激励机制,加强督查考评,确保按期实现基层站所标准化建设目标。到2025年,市、县、乡三级监管机构执法基本装备标准化配备率达98%。

(三)全面落实生产经营者主体责任
1.落实食品安全管理责任
全面落实生产经营者食品安全第一责任人责任,配备食品安全管理人员,建立健全食品安全管理制度,确保生产经营过程持续合规。建立健全责任人约谈制度,督促落实质量安全主体责任。推行食品安全责任告知承诺制度,确保实际情况与承诺内容相符、生产经营条件符合食品安全要求、生产经营过程持续合法合规。保健食品生产经营者要严格落实质量安全主体责任,确保产品功能声称真实。企业履行承诺情况记入企业信用档案并依法向社会公示。督促企业设立食品质量安全管理岗位,实施企业食品安全管理人员培训考核,定期组织开展以落实企业主体责任内容和监督抽检不合格原因分析为重点的线下培训。到2025年,全市食品生产经营企业配备食品安全管理人员比例达到100%,食品安全管理人员食品安全培训率达到100%,考核合格率达到90%。
2.加强生产经营过程控制
食品生产经营者每年要对食品安全主体责任落实情况、食品安全状况进行1~2次自查评价,全面加强生产、运输、储存、销售全过程控制。督促食品生产经营者建立自查发现报告制度、责任落实自查评价制度,依法主动自查评价责任落实与食品安全状况,主动监测其上市产品质量安全状况,对存在隐患的,要及时采取风险控制措施。到2025年,全市食品生产企业责任落实自查率、自查报告率分别达到100%、98%。督促大型食品生产企业和食品安全风险高度聚集企业,率先建立和实施危害分析和关键控制点体系。到2025年,规模以上食品生产企业实施 HACCP、ISO22000等国际通行的质量管理体系的比例达到90%以上。
3.推行食品安全责任保险
坚持“政府引导、市场运作、政策扶持、主动参与、先行先试、分步推广”的原则,稳步扩大食品安全责任保险覆盖范围,发挥保险的他律作用和风险分担机制。建立以政府为主导的重大活动保障、学校食品安全和农村集体聚餐食品安全责任保险投保机制,推动肉蛋奶和白酒生产企业、集体用餐单位、农村集体聚餐、大宗食品配送单位、中央厨房和配餐单位购买食品安全责任保险,鼓励有条件的中小企业积极投保食品安全责任保险。
4.推进食品追溯体系建设
督促和指导生产企业、流通经营单位和餐饮服务单位依法建立质量安全追溯体系,切实落实质量安全主体责任。加快国家食用农产品追溯平台推广应用,以肉类、蔬菜水果、粮油、畜禽、水产品、食用林产品等为重点,健全农产品质量安全追溯体系,提高“菜篮子”“米袋子”安全保障水平。推动食品生产经营企业加快建设追溯体系,按照分清轻重缓急、分期分批推进的原则,确定追溯体系建设的重要食品名录,逐步拓展追溯环节和食品范围。到2023年全市范围内试行主体开具使用合格证基本实现全覆盖。到2025年,全市无公害农产品、绿色食品、有机农产品和农产品地理标志认证登记生产主体实现追溯全覆盖。推动乳制品、白酒、食用植物油、茶叶等重点食品生产经营企业率先运用信息化手段,建立质量安全追溯体系。按照自治区统一建设规范,推动食品安全追溯信息全程化、链条化、闭环化、标准化,逐步接入自治区“八桂食全链通”追溯系统,努力解决不同行业间、政府监管部门与生产经营主体间追溯系统相互割裂、信息不互通、标准不统一等瓶颈问题。
(四)实施最严格食品安全全程监管
1.加强食用农产品源头监管
严格产地环境安全治理,开展农用地土壤环境质量类别划分和分类管理,加强重点地区涉重金属行业污染土壤风险排查和整治,推进重点行业挥发性有机物污染、流域水污染等环境污染治理。严格农业投入品生产使用管理,依法落实农业生产经营记录制度、农业投入品使用记录制度,严厉打击种植、养殖环节使用禁限用农(兽)药、“瘦肉精”等违禁药物或其他非法添加物行为。健全粮食产地准出制度和质量标识制度,强化粮食质量安全监测抽查。健全超标粮食收购处置长效机制。加强食用农产品、林产品和水产品监督抽检、风险监测和监督执法,扩大食用农产品品种的监测范围、监测参数和监测量,规范生产行为。


2.加强食品加工监管
实行生产企业食品安全风险分级管理,在日常监督检查全覆盖基础上,对一般风险企业实施按比例“双随机”抽查,对高风险企业实施重点检查,对问题线索企业实施飞行检查,督促企业生产过程持续合规。加强特殊食品监管,规范特殊食品企业生产经营行为。推动保健食品质量安全提升,开展保健食品欺诈和虚假宣传专项治理行动。持续开展保健食品和婴幼儿配方食品等特殊食品生产企业体系检查,将体系检查逐步扩大到白酒、肉制品、食用植物油、饮料等高风险大宗消费食品。开展食品标签标识专项整治,督促企业落实主体责任,保证食品标签标识信息真实规范,重点检查和规范与日常生活密切相关的固体饮料、压片糖果、代用茶、小作坊食品等重点食品的标签标识,集中清理和规范委托加工食品和分装食品的标签标识行为,严厉打击利用标签标识造假、欺诈和虚假宣传的违法违规行为。

3.加强食品流通监管
将全市冷链食品监管纳入自治区“八桂冷链通”平台系统,加大对冷链物流监控体系建设的支持力度,基本建立集基地贮藏、物流配送、市场批发、销售终端于一体的全链条冷链配送系统。到2025年,力争冷库有效储藏吨位达到21万吨,专业冷藏车保有量达到350辆左右,以满足世界级旅游城市建设和居民消费升级的新增需求。全面加强畜禽定点屠宰管理,严格执行畜禽屠宰检验检疫制度,严禁野生动物交易销售行为。加强食品集中交易市场监管,积极推行食用农产品合格证制度,强化农产品产地准出和市场准入衔接。督促企业严格执行进货查验记录制度和保质期标识等规定,严查临期、过期食品翻新销售。聚焦农产品产地“最先一公里”和城市配送“最后一公里”等突出问题,培育一批具有核心竞争力、综合服务能力强的物流企业,普遍实现生鲜农产品和易腐食品冷链服务全程可视、可追溯,食品质量安全得到有效保障。实施农贸市场优化升级专项行动计划,升级基础设施,净化经营环境,规范运营管理,建成一批设施标准化、环境生态化、运营精细化、管理智能化的示范农贸市场。
4.加强餐饮服务监管
全面落实餐饮服务食品安全操作规范。严格执行从业人员健康、餐饮具清洗消毒保洁等管理规定和卫生规范。不具备餐饮具消毒条件的餐饮服务单位全部落实餐饮具集中消毒、统一配送制度;全面执行食品原料进货查验、加工操作、清洗消毒等制度规范,认真执行网络订餐平台及其分支机构在辖区市场监管部门备案制度,严格落实网络订餐平台责任,平台设立专职人员对入网餐饮单位的审查登记、经营行为抽查监测、食品安全违法行为制止报告、食品安全事故处置等责任进行常态化检查。推进餐厨废弃物无害化处理和资源化利用,完善餐厨垃圾处理中心建设,到2025年,城市餐厨废弃物资源化处理率达80%。加强学校、工业园、医院、社会福利机构等集体食堂等重点餐饮单位监管。稳步推进餐饮单位“明厨亮灶”建设,建成明厨亮灶监管平台并投入运行。到2025年,全市规模以上餐饮服务单位和集体用餐单位全部建立稳定的食材供应渠道和追溯记录,并定期准确评价供货者食品安全状况,到2025年,全市运用电子监管系统检查餐饮服务单位的覆盖率达70%以上。完善重大活动食品安全监督管理制度,健全重大活动食品安全全过程、全方位、零容忍监管工作机制和突发事件应急处理机制,确保各类重大活动期间食品安全风险可管可控。
5.加强进出口食品监管
将进口食品的境外生产经营企业、国内进口企业纳入海关信用管理体系,实施差别化监管。开展科学有效的进口食品抽样检验和风险监控,完善企业信用管理、风险预警、产品追溯和快速反应机制,严格执行跨境电商零售食品进口监管法律法规。坚决查堵疫区、核辐射区食品非法入境行为,严厉打击食品走私行为,规范处置走私食品等。加大对出口食品生产企业的监督与服务,保障出口食品质量安全。落实多双边国际合作信息通报机制、跨境检查执法协作机制,共同防控食品安全风险。
6.加强食品相关产品监管
加强对纳入生产许可管理的五大类食品相关产品生产企业的监督检查,对实行告知承诺审批的食品相关产品生产许可获证企业进行全覆盖检查,加强与食品直接接触但不纳入生产许可证目录管理范围的食品相关产品生产企业的监管。重点监管小吃店、快餐店、中小餐馆餐饮具、循环使用的复用餐具,以及餐具清洗(涤)消毒用品的监管力度。严厉打击食品相关产品生产环节无证无照、使用回收塑料原料、违规使用增塑剂等违法行为。加强对餐饮具集中消毒服务单位的抽检和结果公示。
(五)打造食品安全社会共治新格局
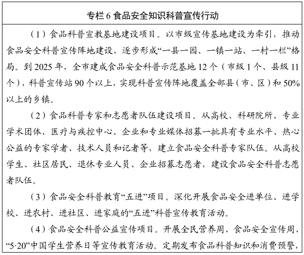
1.构建立体科普宣教体系
采取多渠道、多形式强化食品安全法律法规、标准和知识宣传普及,构建食品安全立体科普宣教体系。加强食品安全知识宣传教育,在中小学开展食品安全与营养教育。持续开展“食品安全宣传周”和食品安全进单位、进校园、进农村、进社区、进家庭等宣传活动,使宣传活动更贴近群众。综合运用传统媒体与网站、微博、微信等新兴传播载体,构建立体式、多维度的新闻宣传工作格局。


2.拓宽公众参与监督渠道
健全统一的食品安全举报网络,拓展食品安全投诉举报平台功能,实现快速受理、高效处置。落实举报奖励制度,加强对举报人的保护,依法严厉打击恶意举报非法牟利的行为。鼓励社会公众及行业内部人士举报食品安全违法行为。加强社会组织的能力建设,鼓励社会组织健全治理机制,发挥社会组织在反映行业诉求、加强行业自律、规范行业行为、制(修)订行业标准上的积极作用。加大公益岗位开发力度,壮大食品基层监督员、协管员、信息员等群众性队伍,动员人大代表、政协委员、业界专家共同参与食品安全治理,拓展社会监督和群防群控途径。建立媒体沟通合作机制和舆情回应引导机制,主动发布权威信息,依法打击造谣传谣、欺诈和虚假宣传行为,鼓励新闻媒体准确客观报道食品安全问题,有序开展食品安全舆论监督。构建正面舆论导向机制,培育理性看待食品安全风险的舆论环境。
(六)构建产业高质量发展支撑体系
1.全面实施质量兴农战略
以乡村振兴战略为引领,以优质安全、绿色发展为目标,推动农业由增产导向转向提质导向。按照“全产业链”的思维,围绕地方主要农产品,制订或修订与国家标准、行业标准相适应配套的地方主要农产品产前产中产后全过程生产技术规程。深入推进农业标准化生产,全面推行良好农业规范,创建一批国家和自治区级现代农业产业园。实施农业品牌提升行动,深入推进家庭农场认定和示范创建,加快发展农业生产性服务业,积极推广面向小农户的多种托管模式,强化病虫害统防统治专业化服务。鼓励和引导农业生产经营主体开展标准化生产和绿色食品、有机农产品、地理标志农产品(“两品一标”)认证。鼓励引导企业申请香港优质“正”印认证,推动特色食用农产品通过粤港澳大湾区市场走向国际市场。大力发展农产品加工业,实施百亿元农产品加工产业链培育工程,形成粮食、米粉、水果、中药材、畜禽、特色农产品等六大超百亿元农产品加工产业链,建成2个自治区级、10个市级农产品加工集聚区和一批农业产业强镇强村。


2.推动食品产业优化升级
调整优化全市食品产业布局,实施“增品种、提品质、创品牌、调结构”战略,推进食品工业结构调整和转型升级。引导推动企业兼并重组、横向联合、做强做优,拓展产业链条,做大产业集群。以打造“一碗粉(桂林米粉)、一朵花(桂花食品)、两瓶酒(白酒、啤酒)”品牌为重点,大力培育食品品牌,加强对健康食品、生态食品和特色食品品牌的跟踪培育,塑造桂林食品健康、安全、绿色、营养的品牌形象,提升桂林食品品牌美誉度和市场占有率。指导食品企业延伸产业链条,建立优质原料生产基地及配套设施,加强与电商平台深度融合。
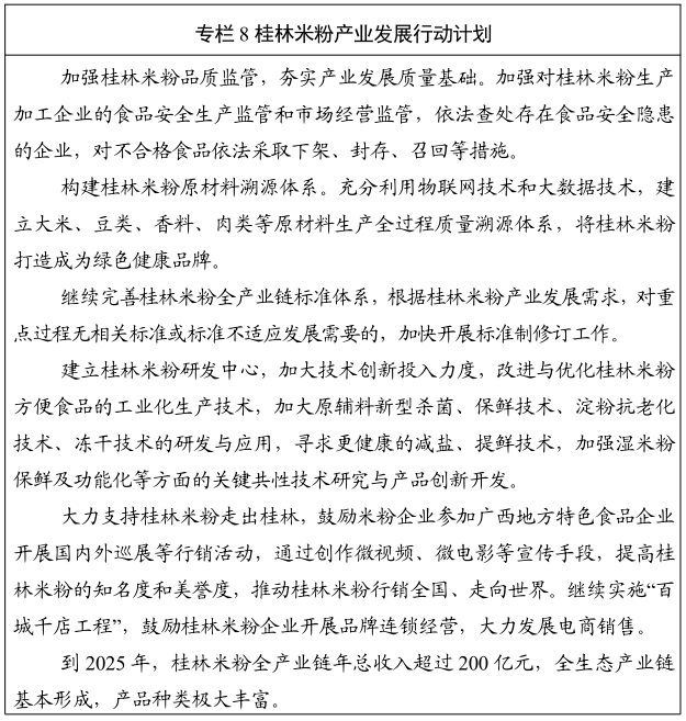
3.推动地方特色食品产业发展
深化实施桂林市提升质量安全推动地方特色食品产业发展行动计划。以优结构、提质量、创品牌、增活力为着力点,强化标准规范、科技创新、政策扶持、执法监督和消费培育,加快构建地方特色食品产业体系、生产体系、经营体系和质量安全体系。大力推进地方特色食品产业工业化、标准化、规模化发展,打造全产业链生产经营体系,打造有影响力的桂林品牌,培育形成经济发展新动能。到2025年,全市地方特色食品产业实现跨越发展,原料供应基地、产品加工、产品质量和产业竞争力整体水平进入全国先进行列。

4.加强食品安全领域科技创新
将食品安全纳入重点研发计划,开展以质量安全、风险管理、技术创新、设备研发为重点的科技联合攻关。强化资源统筹,针对食品产业发展和食品安全监管面临的重大问题,通过企业研发后补助、科技金融等政策,引导食品企业加大科技投入。开展科技共性和关键技术研发,强化科技成果转化和应用,加强科研人才队伍建设。支持培养企业创新领军人才,全面提升企业创新能力。
四、重点工程
(一)餐饮质量安全提升工程
1.落实餐饮服务提供者主体责任
督促餐饮服务提供者建立健全食品安全管理制度,完善食品安全管理机构,配备经考核合格的食品安全管理人员,严格执行从业人员健康管理制度。严格设施设备维护管理、严把原辅料购进质量安全关、加工制作关、餐饮具清洗消毒关和环境卫生控制关。督促大中型餐饮企业、旅游景区餐饮单位、旅游团队供餐单位、大中型单位食堂、集体用餐配送单位、中央厨房和网络餐饮服务单位加大硬件设施的投入和提高自身管理水平,夯实食品安全基础。
2.推动餐饮服务监督管理机制创新
加强监管信息化建设,对餐饮单位实施风险分级分类管理,逐步实现实地巡查和网络在线巡查。开展餐饮单位“互联网+明厨亮灶”标准化建设,推行视频智能监控和巡查。重点加大对餐饮单位主体责任落实情况和原料采购、加工制作、清洗消毒和环境卫生等方面的监督检查,强化对米面油、肉类、水产品、调味料、餐饮具和菜品、自制饮品的监督抽检和风险监测。加强网络餐饮服务监管,确保入网餐饮服务提供者具有实体店和食品经营许可证。
3.推动餐饮业优化升级与创新发展
鼓励大型和连锁餐饮企业、中央厨房和集体用餐配送单位采用先进管理方式,提高食品安全管理水平。鼓励餐饮企业规模化发展、连锁化经营、现代化中央厨房加工。鼓励餐饮服务提供者建设冷链配送系统,推行“中央厨房+冷链配送+餐饮门店”的配送模式。扶持和引导高端餐饮服务企业提供面向大众的餐饮服务,形成优质、便捷、经济的餐饮服务网络。实施餐饮管理人才、技术人才、服务人才和食品安全管理人员建设及培养计划,推进餐饮服务各类人才的系统培训。加强餐饮品牌建设和促进餐饮集约化经营。围绕提升餐饮质量安全和信誉,大力推广名店、名厨、名菜,积极培育桂林餐饮品牌,保护和传承餐饮老字号。加强规划引导,推动餐饮业向大众化、集约化、标准化转型升级。推进生活服务业在线化,鼓励餐饮企业“触网”,促进餐饮服务线上线下融合创新发展。
4.实施旅游餐饮食品安全提升行动
开展旅游餐饮食品安全提升行动,进一步健全旅游业餐饮服务食品安全监管长效机制,切实保障游客饮食安全,提升“桂林山水甲天下”品牌形象,推动旅游产业健康发展,为打造世界级旅游城市夯实基础。旅游景区经营者定期开展所辖餐饮单位食品安全检查,督促和指导景区内餐饮单位加强食品安全管理,消除食品安全隐患;旅行社组织旅游团队信用等级高的餐饮单位就餐,切实防范旅游餐饮食品安全事故的发生。
(二)校园食品安全守护与营养改善工程
1.严格落实主体责任
严格落实学校食品安全校长(园长)负责制、学校负责人陪餐制,逐步推行校园食堂食品安全责任保险。全面落实校外供餐单位与校园周边餐饮门店食品安全主体责任。督促学校食堂等校园内食品经营者强化从业人员食品安全培训考核,规范加工制作行为。实行大宗食品公开招标、集中定点采购,严格查验进货原料,探索建立以县(市、区)为单元的学校食堂食品原料统一配送机制,到2025年,城市区域学校食堂实施大宗食材统一采集、统一配送的比例达80%以上。大力推进学校食堂“明厨亮灶”,逐步实现“互联网+明厨亮灶”。鼓励学生家长借助“互联网+明厨亮灶”,参与学校食堂的监督鼓励具备条件的中小学和幼儿园建立家长委员会代表参与校园食品安全监督检查机制。到2025年,80%以上的城市区域学校食堂实施食品原料统一配送;学校食堂“明厨亮灶”覆盖率达100%,其中“互联网+明厨亮灶”覆盖率达80%以上;校外供餐单位“明厨亮灶”覆盖率达100%,其中“互联网+明厨亮灶”覆盖率达60%以上。
2.切实强化监督管理
落实属地部门监督管理责任,全面推行学校食堂食品安全风险分级管理。对供餐单位、学校食堂、校园周边餐饮门店和食品销售单位实行全覆盖监督检查,持续加大监督检查力度和频次,深入排查使用腐败变质和超过保质期的食品原料等食品安全风险隐患。严惩重处校园食品安全违法违规行为,主动公开查处结果,及时将相关信息归集至国家企业信用信息公示系统,加强信用监管。及时受理、依法立案侦查涉嫌犯罪的食品安全案件,依法严厉打击校园食品安全犯罪行为。严厉查处采购、加工制作腐败变质、霉变生虫等感官性状异常和超保质期等食品,餐具、饮具和盛放直接入口食品的容器使用前未经洗净、消毒或清洗消毒,以及未按规定实施经营过程控制要求等行为,严防食物中毒与食源性疾病。到2025年,所有学校食堂食品经营许可持证率、监督检查覆盖率达100%。
3.实施校园“食育”行动
将食品安全与营养健康知识纳入学校健康教育教学内容,向师生有效传递食品安全和营养健康知识。对学校提供营养指导,倡导健康饮食理念。采取营养健康干预措施,指导学校优化膳食结构。指导学校优化膳食结构,采取措施减油、减盐、减糖。继续实施农村义务教育学生营养改善计划,保证学生营养餐质量安全。指导学校开展食源性疾病预防知识教育。规范食源性疾病流行病学调查、报告行为,加强食源性疾病信息通报。
(三)农村食品安全放心工程
1.规范农村食品市场秩序
建立农村地区、城乡结合部食品安全隐患排查整治常态化机制。通过专项整治、联合执法等多种方式,深入开展“四个严厉”打击活动。全面排查乡镇、村屯、城乡结合部、农场、林场等区域,严厉打击无证无照行为。开展农村假冒伪劣专项执法行动,严厉打击农村生产经营假冒伪劣食品等违法违规行为。全面排查农村食品小作坊、小超市、农家乐、小餐饮、小摊贩等主体,严厉打击销售、使用无合法来源食品和原料的违法行为。加大农村市场食品标签标识的检查力度,依归清理和严厉打击侵权仿冒食品、“五无食品”和“山寨食品”。强化农村地区重点食品监督抽检、评价性抽检与风险监测等,严厉打击“两超一非”食品和制假造假食品等。市场监管部门要严格封存、召回和销毁监管中发现的假冒伪劣、过期食品和其他不合格食品,杜绝不合格食品“上山下乡”流入农村。
2.完善食品流通供应体系
以集贸市场和食品批发市场为重点场所,监督市场开办者和食品经营者严格落实内部食品质量管理制度,规范食品质量市场准入行为,严把食品质量进货关,履行食品进货查验和查验记录制度,确保依法规范经营。在农村地区建设连锁(食品)超市、食品放心店等。推进农村食品经营店实施统一配送,减少食品销售中间环节,规范食品进货、贮存运输过程,解决“山寨食品”、过期食品进农村等顽疾。开展城乡食品“同标同质”行动。到2025年,建立规范的农村食品供应体系。
3.强化农村餐饮安全监管
加强农村集体聚餐、农家乐、民宿等农村餐饮食品安全管理,将农村集市、庙会等临时性集中消费场所纳入管理范围,落实农村50人集体聚餐报告制度。结合新农村建设和区域实际,建设农村聚餐场所。鼓励发展农村集体聚餐餐饮服务公司和农村家宴中心,强化乡村厨师的管理和培训,规范乡村厨师食品安全加工行为。防控自采自食野生有毒蘑菇、自泡酒中毒风险,最大限度减少事件发生数和死亡人数。
4.健全农村基层监管网络
加强农村基层监管执法力量,通过人员下沉、“县管镇用”等方式,充实加强农村基层一线监管力量。健全农村食品安全工作站及“一专三员”制度,努力打造一支素质过硬、作风扎实、善于监管的职业化、专业化农村基层食品安全监管队伍。坚持财物下移,财物分配重点向农村倾斜,在农村地区推广和普及快速检测装备。加大宣传普及,严厉打击农村地区利用新媒体等方式传播食品安全谣言。
(四)“三小”食品(小作坊、小摊贩、小餐饮)品质提升工程
1.促进“三小”食品规范发展
全面落实《广西壮族自治区食品小作坊小餐饮和食品摊贩管理条例》等法律规章,建立符合本市特点、疏堵结合的食品行业“三小”生产经营长效监管模式。从桂林实际出发,明确“三小”食品禁止生产经营的目录清单,实行分类管理,规范监管细则,引导“三小”食品规范发展。推行“三小”食品身份证制度,完善依法登记备案管理机制,建立监管档案,实现登记备案录入和重点地区、重点品种的监督抽检全覆盖。按照“七有”标准(经营有证照、从业有资格、管理有制度、进货有台账、服务有承诺、墙面有公示、日常有整理),不定期地整治“三小”食品。加强对农村及城乡结合部、学校周边、旅游景区、车站码头等重点区域、重点环节的“三小”食品安全监管,强化责任落实,消除安全隐患。关停并转不符合规范要求、安全隐患严重的“三小”食品,坚决取缔无证照非法“三小”食品。
2.推动“三小”食品优化升级
加强政策引导,推动“三小”食品市场主体实现硬件条件标准化、内部管理规范化。支持发展具有桂林特色的“三小”食品,促进“三小”食品向“小而美”“小而专”“小而精”方向发展。以县(市、区)为主体,探索推进“三小”食品集聚生产、集约经营、集中管理的闭环式运营体系,统筹规划、建设、改造适宜“三小”生产经营的集中场所和街区,推动小作坊园区化、小经营店规范化发展,鼓励引导食品小摊点进入政府划定区域经营。到2025年,主城区食品小摊点进入政府划定区域经营的比例达到80%以上。


(五)网络食品品质保障工程
1.加强网络食品监管
落实关于网络食品交易监督管理相关法律法规,明确网络食品管理规范。落实市、县、乡三级监管执法责任,组建与网络食品监管任务相匹配的专业队伍。加强直播带货、短视频、微信销售、社区团购等新兴网络食品经营业态的监管,探索和完善监管方式,破解监管执法困局。强化网络餐饮服务监管,所有提供网上订餐服务的餐饮单位必须有实体店经营资格,不得超范围经营,逐步推行网络订餐“食安封签”,保证“线上”送餐质量标准与“线下”实体店同质同量,加强对线上问题网店的线下处置工作。
2.加强跨境电商食品监管
探索建立跨境电商食品产地来源、流通标准、标签标识等监管规范,加大对跨境电商企业审查力度,强化跨境电商集中申报、集中查验、集中放行等管理。提高经营主体准入门槛,建设跨境电商企业许可数据查询平台与智能化监管平台,推行食品“备案+追责”监管方式。加强对跨境电商食品冷链物流企业和冷链食品的监管,探索建立境外网购食品安全风险预警信息发布机制。
3.强化第三方平台责任
落实网络食品交易第三方平台实际运营机构备案制。督促平台严格履行职能,完善入网食品经营者审查登记、安全自查、自我复核、违法行为制止及报告、投诉举报处理等制度,禁止无证无照或证照不全、没有固定经营场所及其他不具备许可条件的食品生产经营者入驻。健全第三方平台与政府监管部门信息平台互联互通机制。督促与支持平台主动识别安全风险比较高的食品,强化重点跟踪监控,协调处置消费投诉。定期或不定期监督检查第三方平台,及时公示相关信息。规范第三方平台信息发布制度。
(六)“双安双创”示范引领工程
1.推进食品安全示范城市建设
全力建设食品安全示范城市、示范县。在全面完成广西食品安全示范城市创建任务的基础上,健全食品安全治理长效机制,启动国家食品安全示范城市创建。推进灵川县、永福县、阳朔县、平乐县、荔浦市、恭城瑶族自治县创建广西食品安全示范县,鼓励更多县加入创建队列。加大创建宣传力度,激发全社会正能量,构建政府、市场、社会密切协同的食品安全多元化治理格局。全面排查治理风险隐患,依法严厉打击违法违规行为,不断提升人民群众的食品、农产品质量安全获得感、幸福感、安全感,切实让人民群众感受到创建成效。到2025年,我市及申请创建的县(市、区)达到广西食品安全示范城市、示范县标准,公众年度对食品安全工作满意度保持在80%以上。
2.推进农产品质量安全县创建
坚持示范引领,探索形成一批可示范、可借鉴、可推广的农产品质量安全监管的制度、模式、方式、手段,夯实基层基础,拉长工作短板,带动提升全市农产品质量安全整体水平。积极推动有关县(市、区)开展创建工作,督促已完成创建任务的平乐、恭城、全州进一步巩固创建成果,积极推动具备条件的县(市、区)启动国家农产品质量安全县创建。
3.推动“双安双创”行动全域化
在国家与自治区级“双安双创”行动的基础上,因地制宜地扩大创建试点和创建规模,推动创建行动全域化。实施“县县创”创建行动,并将创建活动引向乡镇(街道)。实施分级分类分业态创建行动,打造一批食品生产加工示范企业(基地)、餐饮示范企业(集体食堂)、示范街区和示范流通单位(大型商超、农贸市场),形成涵盖各类市场主体的多层次、全方位、全业态、全区域的食品安全示范体系。

五、保障措施
(一)加强组织领导
全面贯彻落实习近平总书记关于食品安全“四个最严”的要求,增强“四个意识”,坚定“四个自信”,做到“两个维护”,把党的领导贯穿规划实施的全过程。各级地方党委与食品安全委员会成员单位的党委(党组)应切实加强对本地区、本部门贯彻实施本规划的领导。积极发挥各级党组织的战斗堡垒作用和党员先锋模范作用,加强监管执法干部与专业技术干部思想政治建设。
(二)强化统筹协调
实施党委统一领导、政府统筹实施、食品安全委员会统一协调的地方与部门分工推进规划的落实机制。要求发挥规划对“十四五”期间食品安全工作的总体指导作用,市食品安全办要会同有关部门协调推动措施的落实;各级、各部门按照“因地制宜”“一地一策”的思路科学分解任务,制定具体措施与实施的时间表、路线图,明确责任到人,同时要协调联动形成合力。
(三)加大投入保障
坚决贯彻中共中央、国务院《关于深化改革加强食品安全工作的意见》中关于“健全食品和农产品质量安全财政投入保障机制”的要求,将食品安全工作所需经费列入同级财政预算,持续改善监管执法条件,保障食品安全基层基础工程的有效实施。严格监督经费使用,提高财政资金绩效水平。强化市场主体责任,引导市场主体加大食品质量安全管理方面的投入,鼓励社会资本进入食品安全专业化服务领域,构建多元化投入保障机制,为食品安全社会共治提供坚实的资金保障。
(四)强化考核评估
坚持考核的导向性、科学性,完善考核办法,将规划任务落实情况作为食品安全工作考核评价的重要内容,建立规划实施的年度考核体系,确保各项部署落到实处。加强规划实施的监督评估。建立规划实施的动态跟踪分析评估机制,加强督促检查、中期考核和效果评估。创新评估方式,引入社会机构参与,增强评估的公信力。推进信息公开,提高规划实施的透明度。